美国EB-5投资移民计划自1990年诞生以来,已成为全球高净值家庭获取美国永久居留权的重要通道。三十余年间,该项目历经多次调整,尤其是2022年《EB-5改革与诚信法案》(RIA)的出台,标志着EB-5进入一个全新的监管时代。
什么是EB-5?
EB-5是美国第五类职业移民签证的简称。其核心逻辑非常清晰:外国投资者通过向美国商业项目投入一定资金并创造至少10个全职就业岗位,即可为自己及家人申请美国绿卡。它并非“购买”绿卡,而是一项基于风险投资与就业创造的移民途径。

新政与老政的核心区别
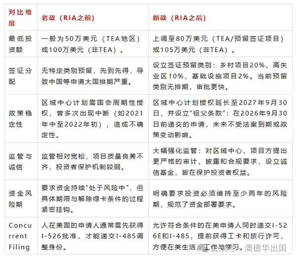
RIA法案于2022年3月15日生效,对原有EB-5框架进行了系统性改革。下表清晰展示了两者的关键差异:

为何说当前是重要的政策窗口期?
新政的推出,为EB-5投资者带来了前所未有的确定性和效率,尤其是通过签证预留类别快速获得绿卡的途径。然而,这一窗口期并非永久:
祖父条款截止日:2026年9月30日是该条款的截止日期。在此之后提交的申请,将无法获得免于未来政策变动的保护。
签证预留的“红利”:目前预留类别无排期,但随着申请量积累,未来出现排期是必然趋势。尽早行动意味着锁定当前快速通道。
投资额可能上调:根据RIA规定,投资金额将每五年根据通胀调整,下一次调整预计在2027年。
理性把握变革中的机遇
EB-5新政通过提高门槛、强化监管、分配专属签证,重塑了一个更规范、更透明且对部分申请人更快捷的移民通道。对于有意向的家庭而言,深入理解新政细节,并借助专业机构审慎评估优质项目,是在当前确定性的政策窗口期内做出明智决策的关键。
澳德华移民顾问,24小时为您服务
澳德华提示:输入您的电话号码,点击按钮,澳德华顾问将给您回电,开启移民尊贵之旅。该通话对您完全免费,请您放心接听!您的电话号码仅做移民咨询使用,澳德华承诺将保护您的个人信息安全!澳德华优势
- 1. 澳德华成立于1993年,诚信与实力并行33年
- 2. 2004年国内早期、深圳较早推出美国投资移民项目
- 3. 成功推出近百个优质美国精品项目,总裁谢炎武精挑细选、亲赴美国考察
- 4. 22年美国移民历史,上千个成功案例,保障您的移民之路无忧
- 5. 专业的项目考察团队、顾问团队、文案团队助您美国“移路顺风”
-
24小时免费热线:400-700-8633
-
在线联系:澳德华移民专家
-
地址:深圳市福田区福华三路卓越世纪中心3号楼A座21层
-
传真:0755-82184204
-
电子邮件:zhi@adh.cn
澳德华移民,一个为客户提供移民、留学、定居、投资、劳务等信息的专业顾问公司
澳德华移民,致力于为客户提供美国移民优质方案,让客户移路顺风
澳德华移民,成立于1993年,专注移民33年,获得公安部颁发“因私出入境中介机构经营许可证”,
澳德华移民,老牌移民留学服务权威机构
澳德华移民官网: http://www.adh.cn/
澳德华全国服务热线:400-700-8633
你是否还想了解:加拿大移民、澳洲移民、希腊移民、新西兰移民





